Notion AI 測試及是否值得付費升級?

我之前在文章 中提到可以排隊申請加入 Notion AI 公測,然而當我收到可以開始試用的通知信時,沒隔多久 Notion AI 就已經全面開放,每個帳號可以免費使用20次對答。

若想要突破使用次數的限制,就只能花錢升級 (每月US$10)。



Notion AI 與 ChatGPT 使用差異?

根據網路上的資訊顯示,Notion AI 使用的是 GPT 3 版本的 API,而 ChatGPT 則使用的是 GPT 3.5 版本,不同版本的 API 在真實使用下也是有差異的。我自己覺得 ChatGPT 對於中文內容的理解、文字字數的延伸能力是比較強的。

我曾試過將草稿分別輸入 Notion 和 ChatGPT 中,讓它們「將文字修改通順」。我自己就比較喜歡 ChatGPT 修改後的結果。Notion 修改的結果是著重在「通順」,而 ChatGPT 則是在修改「通順」的前提下,同時省略了不必要的語助詞,並補上缺失的主詞以確保文意表達的完整性。

舉個例子,當我們把以下文字丟入兩套系統中,請它們修改通順:

「感謝您的支持!您的貨物已經在昨日安排寄出,預計下週一會到貨,您可以在下週一起用物流編號追蹤貨物的運送進度」

Notion AI 給的回應如下:

而ChatGPT給予的回應如下:

若測試更長的句子,可以發現 Notion AI 反應速度比 ChatGPT 快,而且貌似可以處理更多中文字數。當 ChatGPT 無法立即回應時,Notion AI 已經能夠提供回應(雖然我沒有精確的測試數據可供參考)。

但 Notion AI 能做的可不只有文字處理,而是能 透過 AI 放大原本的筆記功能 ,提供更多的便利性。!

Notion AI 強化了 Notion 的筆記功能

你只需在 Notion 筆記空白處長按空白(space)鍵,就能啟動 AI 指令框。

Notion相較其他筆記軟體而言,最強大的部分就在於它擁有許多的「模板」。Notion AI 也不例外,你可以選擇「頭腦風暴」、「部落格文章」、「社群媒體貼文」等等⋯⋯

Notion AI 制定計畫表

很多人會在 Notion 中制定年度、月、週、日計劃。你可以直接在 AI 指令框中逐一輸入你現有的時間條件、計畫表目的和特殊需求,Notion AI 就能夠幫你生成計畫表,節省你的時間。

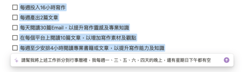
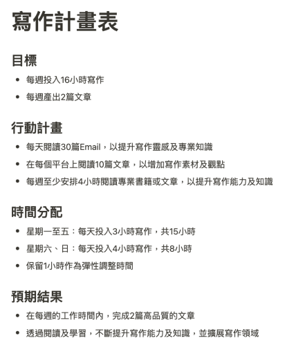
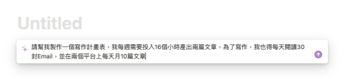
例如:請 Notion AI 制定一份寫作計畫表。

Notion AI 立即給了條列式的回應

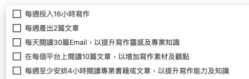
Notion AI 找出行動點轉「待辦事項」

若想將這樣的條列式內容轉換為「代辦事項」,只需要將內文圈選後按右鍵,然後點選「Ask AI」,便可以使用 Notion AI 裡「找出行動點」(find action items) 的功能,轉成「代辦事項」。

轉化成功的「代辦事項」可以直接丟入Notion 現有的週計畫中。此外,我們可以請 Notion AI 進一步將週計畫拆分成日計畫。

於是,我再將我的空閒的時間輸入 AI 指令框中,請它幫我拆分工作到行事曆裡。

結果,我特別排除的時間還被 AI 指出來可以運用(大笑)

Notion AI 轉表格

你可以請 AI 將條列式的轉成表格

現在 Notion 的表格工具,還可以點選 Option 指定縱軸或橫軸為標題列,看起來也沒這麼生硬。 我選擇將縱軸當為標題列,就會出現下列效果。

Notion AI 轉資料庫

到此為止的步驟在 ChatGPT 中都可以進行。但在 Notion 裡,你還可以將這個表格轉成資料庫(turn into database) 的狀態,與你其他的資料庫進行關聯。

讓這個表格不再只是一個點,而是可以連結到其他資料庫的「面」!

Notion AI 升級付費的折扣

如果你跟我一樣把試用的額度用完了,

在考慮花錢購買服務之前,可以先從「Settings(設定)」裡完成指定任務爭取一些折扣,再進行付款

完成三個任務後,我便獲得了一個 US$15 的折扣,看起來也是可以立即使用的。只不過,不知道是不是因為有這個折扣方案,所以我只能看到月付 US$10 的選擇,沒有年付的選項。

從這個折扣方案可以推算出,只要我能完成 Notion 列出的所有任務,我至少可以獲得前幾個月的免費使用,還算挺佛心的!

值得花錢升級 Notion AI 嗎?

在回答這個問題之前,你必須要先評估,Notion 對你而言是否合適

我從三年前接觸Notion之後,用它做過 草稿收集

也用它規劃過 閱讀進度

坦白說,兩三年前我的 Notion 寫作經驗並不是很好。
(寫作也不是你做完寫作計畫就可以有所產出的!)

雖然在過去一年裡,Notion 改善了「多區塊複製」的功能,使文章排版更加簡單順暢,但在使用網頁寫作時,我偶爾會遇到連線崩潰的問題,導致我沒來得及存檔的文章內容就遺失了部分,得再重打。

還有一次,我特別請了一整天的特休,想要專心產出當週的文章,但竟遇到了 Notion 伺服器出問題,存放在 Notion 裡的草稿全都無法讀取,直到當天下午伺服器才恢復正常!導致我那天的寫作效率極低,比平時當薪水小偷時的效率還差

你可以說,這都是個案啊!
但現在有這麼多筆記和寫作工具,只要被嚇過一次,就會想放棄使用的!

此外,使用網頁作為寫作介面的工具不僅有 Notion,還有方格子! 方格子的寫作界面非常清爽,不會出現廣告,能讓人專注於寫作上。此外,方格子還支援桌機、筆電、手機跨平台即時同步, iOS 和 Android 系統的接續編輯也沒問題。只不過對於超過三千字的文稿,方格子的系統可能會有些吃力,所以偶爾會遇到不穩定或螢幕閃爍等問題。

總之,這些年我已經將寫作遷移到 Obsidian 上了!
Obsidian 提供的寫作環境是在本地的電腦(包括筆電或手機)上,再透過網路同步、存檔,因此穩定性更高!我沒有遇過寫作到一半系統崩潰或是卡頓的狀況發生。

此外,Obsidian 的關鍵字搜尋和主題架構效率比 Notion 更快!

不過,現在 Notion 也已經能夠在本地運作了,解決了過去我對 Notion 最大的疑慮,但是,一想到我還得大費周章地將 Obsidian 的草稿匣搬回 Notion,我也不太願意了!

那我不再使用 Notion 嗎?
當然不是!
自從疫情期間開始 WFH,我就使用 Notion 建立了我的 顧客管理系統。 可以說,如果沒有這個 Notion 資料庫,我將無法正常工作

在這個資料庫裡,我記錄了每位客人的狀況和聯繫進度。針對上市上櫃的公司採購案,我也能從這個資料庫拉出不同廠區的聯繫窗口、過往需求及報價紀錄等資訊,做即時的追蹤或服務。

不過,就算我很依賴這個 Notion 資料庫,我暫時還不會花錢升級 Notion AI。

因為經過三年的使用經驗,我已將這個 Notion 客戶資料庫調整到最適合我的狀態,不管要檢索任何項目,例如規劃不同產品線的促銷活動,或當新產品上線時,我需要通知哪些客戶,都只需按一下按鈕,這個資料庫就能立即跳出相對應的表格讓我參考。

但對於還在摸索 Notion 或不清楚 Notion 能為他們帶來何種幫助的人,抑或是平時就很依賴 Notion 模板的人,就可以考慮升級 Notion AI,因為 Notion AI 可以幫你找出最適合的模版,節省你摸索或是修改的時間。而且,現在完成 「Settings」裡的任務後,你還可以兌換幾個月的免費使用,非常划算!

寫在最後

ChatGPT 只是大眾了解 AI 領域的第一步,現在微軟把 Bing 搜尋引擎的 AI 服務整合到 Edge 瀏覽器中,擴大了 AI 功能的應用範圍。

接下來,微軟讓已經習慣從 ChatGPT 對話框裡的人們,可以從 SKYPE對話框 與 AI 對話,這就更加方便了,還能避免同時太多人連線使用 ChatGPT ,而導致網站卡頓、不能使用的問題。

若最近你的電腦上跳出 SKYPE 詢問是否要加入 AI 試用隊列,請勇敢地點選同意吧!
(之後再來和大家分享使用心得)


延伸閱讀
擔心寫作被AI取代?從ChatGPT重新審視自己的寫作初衷
使用ChatGPT創作故事的三步驟
由筆記到內容創作:Obsidian GPT AI 外掛幫你搞定


若不想錯過我最新的文章,歡迎訂閱我的網站!
若你對文章有任何疑問,或是想討論的,歡迎直接寫信給我:
manread.chen@gmail.com
電子報 | 方格子 | Threads

歡迎小額支持漫閱讀的網站營運


探索更多來自 漫閱讀筆記 的內容

訂閱即可透過電子郵件收到最新文章。

Notion AI 測試及是否值得付費升級? 有 “ 2 則迴響 ”

  1. HappyMan 的大頭貼

    感謝介紹,讓我更知道是否適合我來付費使用 Notion AI~

    1. 漫閱讀 的大頭貼

      謝謝你的留言! 我想今年應該是AI工具的爆炸年,過沒多久方格子也將會推出寫作AI工具,確實真的可以再等等,多加比較

      Liked by 1 person

發表留言

search previous next tag category expand menu location phone mail time cart zoom edit close